邮箱:sales@shendean.com
|
联系我们
首页
产品展示
技术分享
企业文化
公司简介
联系我们
您现在的位置:
主页
>
技术分享
>
硬件知识
>
MCU & ARM
技术分享
硬件知识
电源
音频
数模
光电
元器件选型
PCB & EMC
开发环境
Cadence
Altium
Pads
Keil & IAR & ADS
Visual C++
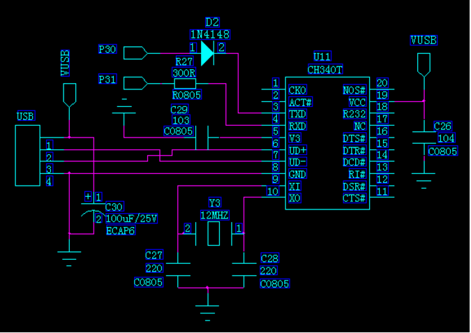
ch340 usb转串口电路图
USB转TTL串口电路图如下:
本文版权归版权所有人所有,本站采用的非本站原创文章及图片等内容无法一一联系确认版权者。如果本网所选内容的文章作者及编辑认为其作品不宜公开自由传播,或不应无偿使用,请及时通过电子邮件或电话通知我们,以迅速采取适当措施,避免给双方造成不必要的经济损失。引用出处:https://zhidao.baidu.com/question/431936809.html